Baidu
map

多地家长建议,取消2023年中考体育!附西安中考体育评分标准!

分类:教育资讯 时间:2022-12-30 来源:本站 作者:江牧
多地家长建议,取消2023年中考体育


现如今疫情放开,不少学生被感染,在仅剩的几个月时间里,一方面,考生也难以积累足够的训练量;同时,家长也担心,在新冠康复后,较早剧烈运动,会损害学生身体健康。因此,不少地区这两天出现了不少家长在呼吁取消2023年体育中考的情况。


广州



广州家长呼吁,强烈要求暂停广州2023年体育中考,理由如下:


自从12月开始放开疫情管制,陆续有学生因为感染新冠卧病在床,根本无法正常锻炼,各地还陆续发生病愈后剧烈运动导致死亡的案例,专家也给出感染后三个月不适合高强度运动的指引。我们对新冠所知还很有限,病毒对呼吸系统有影响,病后大量运动不排除会引发更多后遗症或者诱发二次感染。


第一波感染高峰至少要持续到2023年2月底,试问学生是否要冒着生命危险和未知的后遗症风险去准备体育中考?体育考试不应该凌驾在学生生命健康之上。


如果非要如常举办考试,可以预见大量学生不得不短期内加大运动强度,甚至只能求助机构,势必导致更多不可逆的运动损伤,还违背双减初衷,相信这不是大家想看到的结果。体育考试目标是锻炼而不是伤害。


2023年的中考体育标准是2019年制定的,时移势易,现在跟当时制定政策时的实际环境已发生了重大变化,我们不能刻舟求剑固步自封,顺势而为及时更改政策才是对广大学子最大的关怀。希望相关部门引起重视,倾听民意,听取家长和孩子的心声,取消2023年体育中考,让孩子们安全顺利毕业,保证有健康的体魄迎接未来!


深圳



eafc6f5a41b80e9f14986a87ccf6285b_640_wx_fmt=jpeg&wxfrom=5&wx_lazy=1&wx_co=1.jpgdac7bd53d505b903b93903e5bfe2a4bb_640_wx_fmt=jpeg&wxfrom=5&wx_lazy=1&wx_co=1.jpg


南京



789ffa05625641dc6feb00126845c141_640_wx_fmt=png&wxfrom=5&wx_lazy=1&wx_co=1.png


当地的教育主管部门回复如下:

【南京教育政务平台】

家长您好,来信已收到,现回复如下:体育中考是贯彻落实体育法和学校体育工作条例的要求,是学校体育工作的重要组成部分,也是培养和促进学生重视体育锻炼和增强身体素质的有效手段。近年来,按照培养兴趣、增强体质、健全人格、锤炼意志的要求,全市体育中考一直按计划稳步推进,特别是自2020年疫情发生以来,每年的体育中考具体执行政策,均根据省教育厅指导意见,结合疫情形势和学生实际身体状况适度调整,确保全过程安全顺利有序。目前,2023年中考相关政策还没出台,我们将密切关注疫情形势,在上级行政部门指导下,紧密结合我市实际,后续具体情况将根据实时情况研判,并第一时间公告社会知晓。谢谢。


苏州



64e28b12896b006d0e9f31c24071bdf1_640_wx_fmt=png&wxfrom=5&wx_lazy=1&wx_co=1.png


近期全国各地感染人数急增,很多老师和学生也未能幸免,也因此,又有很多家长在讨论,2023年西安体育中考是否会取消呢?


截止目前,暂无官方通知,后序如何安排,我们会第一进行发布。在没有明确取消的情况下,家长们还是需要了解体育中考政策,一起来看看评分标准!



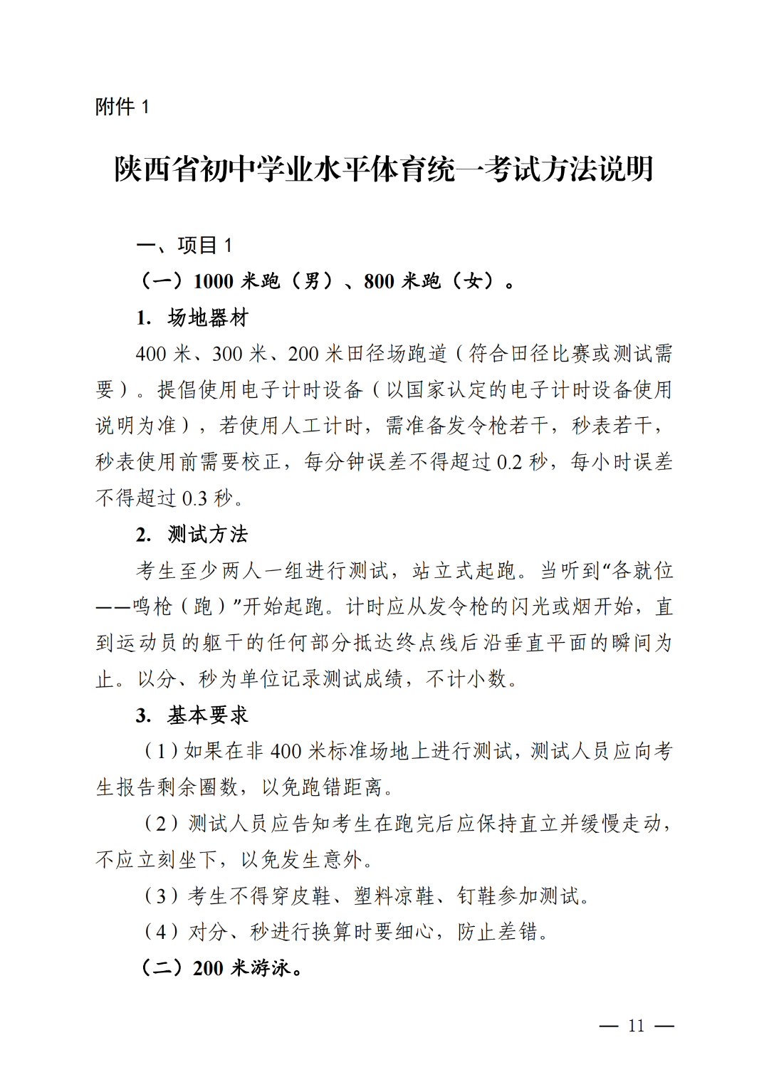
附:陕西省初中学业水平体育统一考试方法说明


b6842ac472858cb513f5b660e905a944_640_wx_fmt=png&wxfrom=5&wx_lazy=1&wx_co=1.png929bb4b80cbe57bdcf1b8a5fcc28004a_640_wx_fmt=png&wxfrom=5&wx_lazy=1&wx_co=1.pngea5a904a0ec6ee0c615f585b3d73f56e_640_wx_fmt=png&wxfrom=5&wx_lazy=1&wx_co=1.pngdc83edf82326787c46032ce10369df8c_640_wx_fmt=png&wxfrom=5&wx_lazy=1&wx_co=1.pnge2c2dac39a7ca0bcb70e62add172d12d_640_wx_fmt=png&wxfrom=5&wx_lazy=1&wx_co=1.png6a9db2e4058176c1b590217d8272cf7e_640_wx_fmt=png&wxfrom=5&wx_lazy=1&wx_co=1.png4344bcb5ab3dfc5edac6c5ccef02b79e_640_wx_fmt=png&wxfrom=5&wx_lazy=1&wx_co=1.png9812e947a1b5ef5279febdb5f45ad984_640_wx_fmt=png&wxfrom=5&wx_lazy=1&wx_co=1.png

陕西省初中学业水平体育
统一考试内容及成绩转化标准




dcb850c7eee3a8fc76ec18cb101e4b84_640_wx_fmt=png&wxfrom=5&wx_lazy=1&wx_co=1.pngb2004f9a08576c41fd4e360f58083684_640_wx_fmt=png&wxfrom=5&wx_lazy=1&wx_co=1.pngaf187f347d44de8e9a8ef47279940e03_640_wx_fmt=png&wxfrom=5&wx_lazy=1&wx_co=1.png9a88913b2b5a749c3fa2ae1c7829ce0d_640_wx_fmt=png&wxfrom=5&wx_lazy=1&wx_co=1.png




版权声明

本网原创,未经许可,不得转载。【注:凡注明“来源:XXX(非西安中考网 www.hytale-nav.com)”的作品,均转载自其它媒体,转载目的在于传递更多信息,并不代表本网赞同其观点和对其真实性负责;如因作品内容、版权和其它问题需要同本网联系的,请在30日内进行。邮箱:xazgknews@163.com】

标签
二维码

扫一扫 在手机阅读、分享本文

必看
必看
  • 西安市鄠邑区甘亭中心学校荣获西安市“红领巾法学院”示范学校称号
  • 西安市鄠邑区东关小学:规范课外读物 落实“五项管理
  • 周至县广济初中课后服务旗操
  • 标签
    热榜
    QQ

    微信扫一扫

    WeChat
    Top
    Baidu
    map